
(来源:标普信评)股票配资注册
要点
我们认为,“弱周期+强垄断”是构成行业长期稳定和韧性的基石,典型如受监管的公用事业、交通基础设施、环境服务等行业能够展现经营韧性和很强的抗压性。
我们认为,需求前景良好的行业具备成长为长期稳定行业的良好条件,在面临挑战的同时也具备结构性机会,典型如资本品、技术硬件和半导体、整车制造等行业。
我们认为,建筑工程施工、化工、钢铁、建材和采掘业等面临下游需求萎缩压力的行业,中期内仍将承受压力,需关注行业出清。
“反内卷”并不等于简单的“去产能”,不同行业面临产品力升级和差异化、产能出清、需求面提升等多个关注点。
我们认为,信用债的利差在中期内仍将维持当前较低水平,在此环境下尤其需要关注行业的长期稳定性。这是因为在低利率环境下,信用债市场上会出现越来越多的长期限债券,而投资者“拉久期”的策略也是当前环境中重要选择之一。另一方面,国内的宏观经济和产业格局未来仍将面临巨大的变化,经济增长动能切换与人工智能对行业的迭代在未来可能会对很多行业形成颠覆性的改变甚至替代。我们看到,当前信用债市场中工商类企业中仍以传统行业发行人为主,那么这些传统行业哪些更具长期稳定性和韧性,谁更能安全度过产业调整期保持长期繁荣?
为了回答上述问题,标普信评对40个行业近1,400家样本企业开展案头分析,通过构建"利润-债务增速四象限矩阵",通过分析各行业在盈利能力与财务杠杆间的动态平衡和发展状态,揭示不同行业的稳定性与长期性。

静态分析:哪些行业更具有长期韧性?

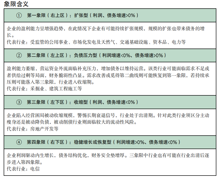
我们认为,处于第一象限的行业虽因扩张导致债务上升,但若其利润与债务增速能够保持基本匹配,是一种相对健康的发展模式,能在经济周期中更多的处于这一状态的行业和企业,具备良性的发展状态和更强的行业韧性,但仍需要深究其呈现扩张的原因。我们观察到,2025年上半年,在40个样本行业中有16个处于第一象限,即利润与债务保持同向增长。这些行业大致可分为以下三类:
第一类:“弱周期+强垄断”构建行业的长期稳定韧性。典型行业包括受监管的公用事业、环境服务、交通基础设施等。这类行业在经济周期中表现相对稳健,在周期轮动中仍较多处于第一象限,是我们认为更具韧性的代表行业。
第二类:需求改善带动行业趋稳。典型行业包括周期性运输、资本品、技术硬件及半导体、耐用消费品等。此类行业本身具有较强的周期性或竞争激烈,典型特征是在需求景气阶段多位于第一象限,信用表现较好;而在需求低迷或技术变更时则往往滑向第二象限,开始面临盈利与债务的压力。我们认为此类行业的长期韧性虽然处于全行业中较好位置,但稍弱于第一类中的行业。部分行业如耐用消费品的趋稳更多得益于补贴政策的推动,可持续性存在很大不确定性。

第三类:行业的利润修复主要源于其他外部因素,如成本端价格的加速下滑。典型的行业是建筑材料和金属冶炼中的钢铁企业。我们认为这两个行业当前利润改善更多得益于上游成本下降、供给收缩等被动因素,修复的可持续性仍有待观察。
我们认为,在第二象限中的行业多为面临重大变革的行业,属于典型的“危机并存”。若长期滞留于此,往往意味着财务风险不断积聚,甚至可能引发行业性衰退。2025年上半年,在40个样本行业中有13个处于第二象限。这些行业可大致分为两类:第一类主要受供需格局变动影响,如需求疲软、供给过剩等因素导致利润空间收窄。这类行业多具有较强周期性,典型表现为随经济周期在第一、二象限之间轮动,例如采掘业、基础化工、建筑工程施工等。第二类则是面临行业重大机会但同业竞争极其惨烈的“内卷”行业,整车制造、零售餐饮、物流、光伏制造等行业是其中的代表。随着竞争加剧,该象限中缺乏核心竞争力的企业将面临被市场淘汰和出清的风险,行业格局或迎来重塑,可能重回第一象限。若行业陷入长期深度下行,则可能触发衰退,导致信用风险事件频发,这会显著降低资本市场的偏好,进而加剧其融资困难,最终迫使行业陷入利润收缩与被动削债的负向循环,即滑向第三象限,房地产行业便是典型代表。
我们也发现,即便在行业景气周期过程中,削减债务也并非多数企业的选择,一方面在行业好时企业倾向于进一步扩大自身生产经营规模、提升市场竞争力,另一方面处于景气光景中的企业较易获得宽松的信贷政策,或者企业若预期行业下行,可能会通过新增融资获得更多的流动性储备,以期应对后续经营或者财务需求等。2024-2025年上半年,制药行业削债企业比例与削债幅度均较高,我们认为这主要由于企业更聚焦研发管线优化与成本管控,主动削减低效管线并减少大规模资本支出;同时,行业已度过集中带量采购政策密集期,相关负面冲击逐步消化。房地产行业债务和利润延续同向收缩,我们认为这并非企业主动选择削债,而是在行业下行周期和流动性压力下的被动压降。
动态观察:谁在修复,谁在掉队?

从债务和利润的动态变化来看,我们认为相比于2024年的表现,受监管的公用事业、资本品、周期性运输这三个行业呈现向好趋势。化工、建筑工程施工、整车制造、光伏制造、采掘业则压力增大。而市场化发电、交通基础设施、以及房地产开发行业则变化不大。
我们认为,行业趋稳或增长的核心原因有两类,一类是垄断和民生属性带来的行业优势,主要体现在受监管的公用事业、交通基础设施和市场化发电这三个板块。另一类是下游市场需求推动的利润恢复,典型如周期性运输和资本品。
而行业利润下跌或者增速放缓,主要原因涉及需求低迷与产能过剩对利润的挤压、外部环境和政策等因素冲击对价格的压制、行业竞争环境加剧等因素。从迁移幅度来看,光伏制造行业利润收缩幅度最为迅猛,2024年及2025年上半年均经历利润大幅下跌,样本企业进入深度亏损,行业整体产能过剩严重。采掘业在煤炭需求动能趋缓、供给逐渐宽松的格局下,煤价回落,行业利润进一步收缩。整车制造行业受到行业竞争加剧等因素影响,利润继续呈现收缩趋势。
另外值得关注的是,建筑材料和金属冶炼中的钢铁企业这两个本受到下游需求低迷影响很大的行业却实现了“逆势反弹”,从2024年的第二象限移动到了第一象限,该转变的动因较为复杂,我们认为一方面这两个行业得益于产能的持续严控,整体的供给面在过去周期内并没有大幅增长,另一方面则阶段性受益于上游煤炭、石灰石等原材料成本的显著下滑。我们认为,这种依赖外部条件的利润修复是暂时的,最终仍会受到地产和基建等下游的深度调整而逐步收缩,这种稳定可能不具有长期性。
“反内卷”重点针对行业经营压力
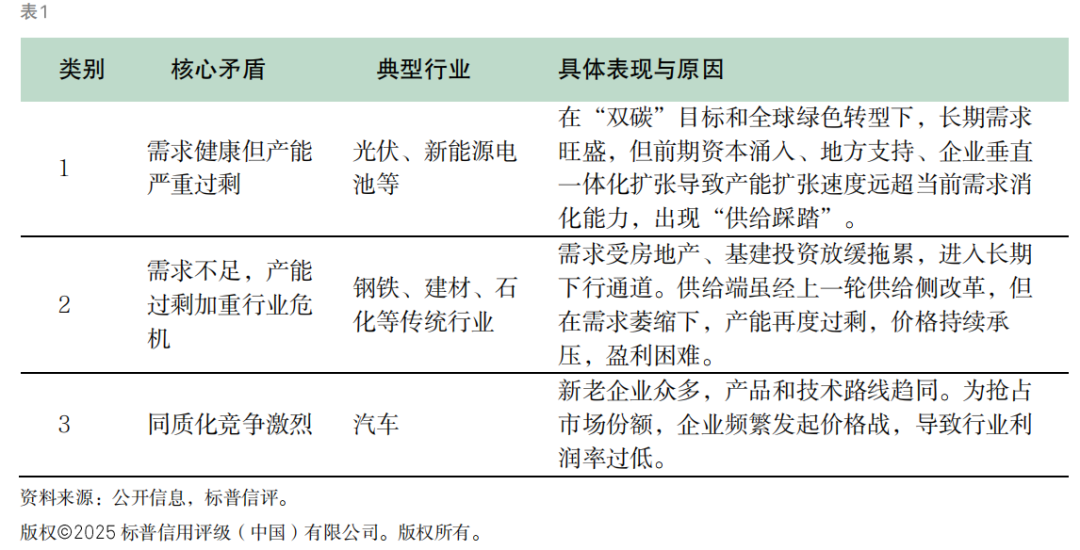
从图1、2可以看出,2024或2025年压力较大的部分行业是今年“反内卷”重点针对行业,如光伏制造、建筑材料、化工、金属冶炼、整车制造等。当前“反内卷”政策聚焦的多个重点行业,面临的核心问题和压力各有侧重,不能以“产能过剩”而简单化概括,我们认为可以大致总结为以下三类:

对于第一类行业,政策重点一方面通过行业自律、质量标准和环保要求淘汰落后产能,另一方面鼓励技术创新和出海,将巨大产能转化为全球竞争力。对于第二类行业,政策更侧重于平衡与优化,在需求下行成为长期趋势的背景下,限制新增产能和总量控制,并引导行业注重提质增效和产业升级。对于第三类行业,政策通过反对低价倾销、鼓励技术差异化竞争,将行业从卷价格引导至比拼技术和价值的健康轨道上。
我们认为,“反内卷”虽长期利好行业格局优化,但彻底改善仍需时间,且各领域面临独特挑战:
新兴行业(如光伏、新能源等):市场自律协调任务艰巨,企业易陷入“囚徒困境”;加之依赖海外市场,外需波动与贸易壁垒加剧了国内产能过剩。重点关注产能出清和价格调控情况。
传统行业(如钢铁、建材等):房地产等需求步入长期下行通道,去产能治标不治本;地方保护主义亦为产能出清设置障碍。重点观测需求企稳与产能出清情况。
同质化竞争领域:难以精准界定恶性竞争与技术创新,同时企业从价格战转向技术和服务竞争,面临高昂的转型成本。重点关注企业的产品力升级情况。
本报告不构成评级行动。 ]article_adlist-->分析师: ]article_adlist-->焦迪,北京;Di.Jiao@spgchinaratings.cn
张任远,北京;
Renyuan.Zhang@spgchinaratings.cn
]article_adlist-->点击小程序卡片,获取报告文件 ]article_adlist-->
]article_adlist-->
]article_adlist-->
海量资讯、精准解读,尽在新浪财经APP
点搭网配资提示:文章来自网络,不代表本站观点。